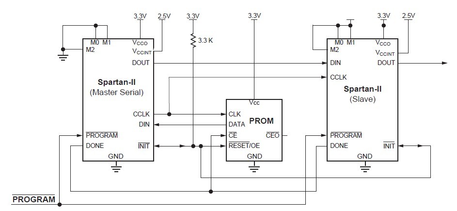
Product Summary
The XC2S50-5PQG208C is a member of Spartan-II Field-Programmable Gate Array family. It is a superior alternative to mask-programmed ASICs. The device avoids the initial cost, lengthy development cycles, and inherent risk of conventional ASICs. Also, the XC2S50-5PQG208C programmability permits design upgrades in the field with no hardware replacement necessary (impossible with ASICs). Features include block RAM (to 56K bits), distributed RAM (to 75,264 bits), 16 selectable I/O standards, and four DLLs.
Parametrics
XC2S50-5PQG208C absolute maximum ratings: (1)VCCINT Supply voltage relative to GND: min=–0.5V, max=3.0 V; (2)VCCO Supply voltage relative to GND: min=–0.5V, max=4.0 V; (3)VREF Input reference voltage: min=–0.5V, max=3.6 V; (4)VIN Input voltage relative to GND 5V tolerant I/O: min=–0.5V, max=5.5 V; No 5V tolerance: min=–0.5V, max=VCCO+0.5 V; (5)VTS Voltage applied to 3-state output 5V tolerant I/O: min=–0.5V, max=5.5 V; No 5V tolerance: min=–0.5V, max=VCCO+0.5 V; (6)TSTG Storage temperature (ambient): min=–65℃, max=+150 ℃; (7)TJ Junction temperature: max=+125 ℃.
Features
XC2S50-5PQG208C features: (1)Fully PCI compliant; (2)Low-power segmented routing architecture; (3)Full readback ability for verification/observability; (4)Dedicated carry logic for high-speed arithmetic; (5)Efficient multiplier support; (6)Cascade chain for wide-input functions; (7)Abundant registers/latches with enable, set, reset; (8)Four dedicated DLLs for advanced clock control; (9)Four primary low-skew global clock distribution nets; (10)IEEE 1149.1 compatible boundary scan logic.
Diagrams

| Image | Part No | Mfg | Description | ![]() |
Pricing (USD) |
Quantity | ||||||
|---|---|---|---|---|---|---|---|---|---|---|---|---|
![]() |
![]() XC2S50-5PQG208C |
![]() |
![]() IC SPARTAN-II FPGA 50K 208-PQFP |
![]() Data Sheet |
![]()
|
|
||||||
| Image | Part No | Mfg | Description | ![]() |
Pricing (USD) |
Quantity | ||||||
![]() |
![]() XC2S100 |
![]() Other |
![]() |
![]() Data Sheet |
![]() Negotiable |
|
||||||
![]() |
![]() XC2S100-5FG256C |
![]() |
![]() IC FPGA 2.5V 600 CLB'S 256-FBGA |
![]() Data Sheet |
![]()
|
|
||||||
![]() |
![]() XC2S100-5FG256I |
![]() |
![]() IC FPGA 2.5V I-TEMP 256-FBGA |
![]() Data Sheet |
![]()
|
|
||||||
![]() |
![]() XC2S100-5FG456C |
![]() |
![]() IC FPGA 2.5V 600 CLB'S 456-FBGA |
![]() Data Sheet |
![]()
|
|
||||||
![]() |
![]() XC2S100-5FG456I |
![]() |
![]() IC FPGA 2.5V I-TEMP 456-FBGA |
![]() Data Sheet |
![]() Negotiable |
|
||||||
![]() |
![]() XC2S100-5FGG256C |
![]() |
![]() IC SPARTAN-II FPGA 100K 256-FBGA |
![]() Data Sheet |
![]()
|
|
||||||
(China (Mainland))










